Aller au contenu.
|
Aller à la navigation
Outils personnels
Se connecter
Chercher par
Seulement dans le dossier courant
Recherche avancée…
Navigation
Accueil
HELP - CONTACTS
EULER Night Report
ASTRONOMY
FAQs
TECHNICAL PAGES
EULER schedule
Vous êtes ici :
Accueil
/
TECHNICAL PAGES
/
Composants de la station
/
NECAM
/
DOCUMENTATION_GENERALE
/
Fonctionnement Informatique de Necam
/
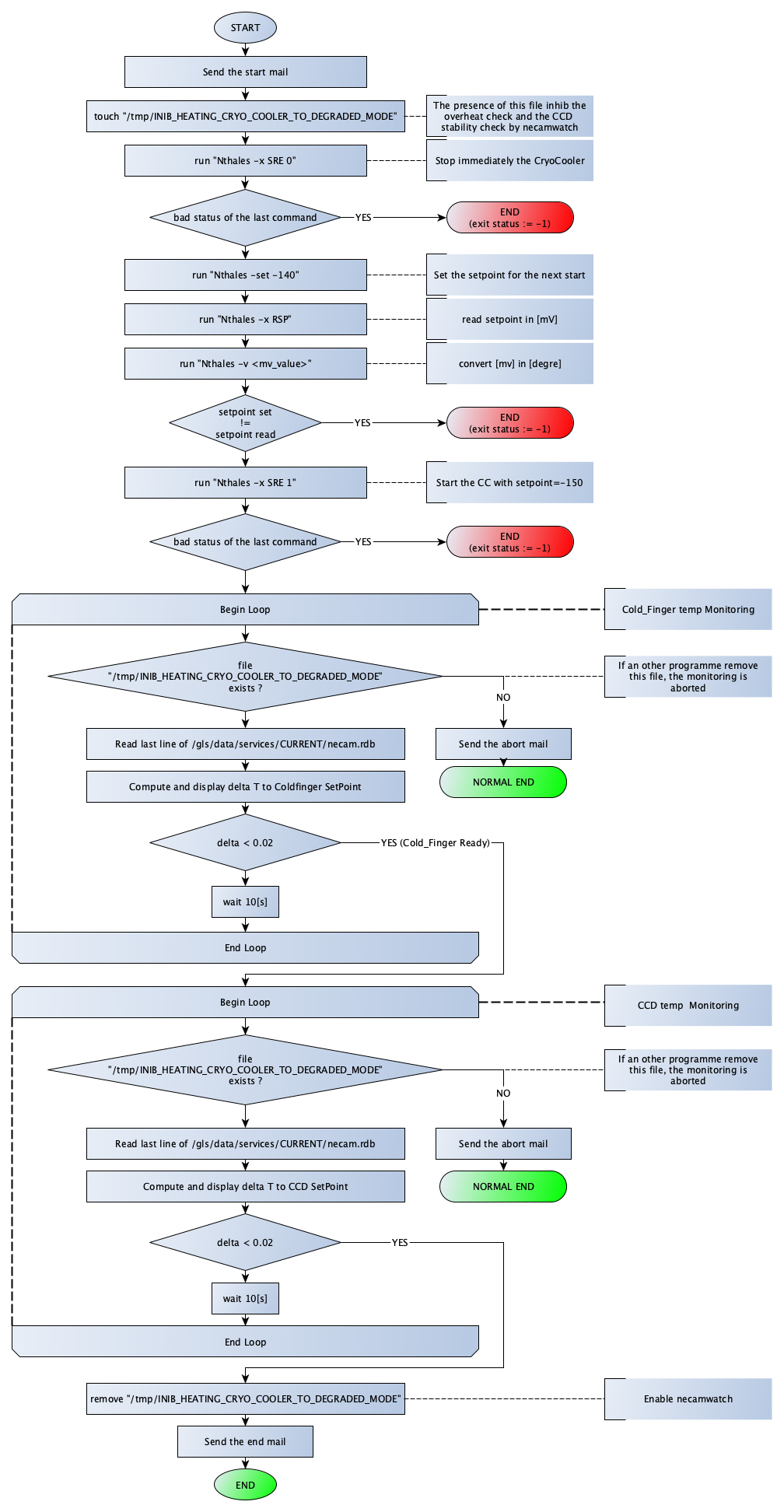
Ndegrad_CC.png
Info
Ndegrad_CC.png
Image dans sa taille originale :
288 ko
|
Voir
Télécharger
Documents
Accueil
HELP - CONTACTS
EULER Night Report
ASTRONOMY
FAQs
TECHNICAL PAGES
Composants de la station
COUPOLE
BATIMENT
INFORMATIQUE
SERVICES
TELESCOPE
TELESCOPE PNEUMATIQUE
TELESCOPE GROUPE FROID (Schwammle)
CORALIE
CORALIE CLIMATISATIONS
NECAM
DOCUMENTATION_GENERALE
Chip_and_Controler_Specifications
EUL-NE-RP-1003_N-ECAM_description_du_design_v1.1
Necam.JPG
Fonctionnement Informatique de Necam
Fonctionnement informatique de Necam
Nstop_CC.png
Nstart_CC.png
Ndegrad_CC.png
Nreset_CC.png
ArchitectureNecam.png
necamwatch.png
EulerCam_User_Manual
CCD_charge_transfer_principle
Schema block Chassis tournant
CHASSIS_TOURNANT
ELECTRONIQUE
INFORMATIQUE
CRYOSTAT
ROUE_DES_FILTRES
SHUTTER
SERVICES
KALAO
PISCO
Pièces de rechange (Google Sheets)
Inventaire des mini-moteurs en stock
Inventaire matériel connectique vide Pfeiffer
Matériel de maintenance
Matériel et pièces de rechange informatiques
Matériel électronique
Environnement PLC (liens)
Lakeshore: état octobre 2021
Matériel Beckhoff
Inventaires matériel Beckhoff à Genève
Inventaire La Silla : Alimentations/Disjoncteurs/Relais/Câbles
SPARE en Photo
Création d'un "historique"
Documentation
Maintenance
Projets
Modes d'emploi
Base de données des photos
EULER schedule
Actualités
Dimanche 12/12
07/01/2022
Lundi 13/12
07/01/2022
Mercredi 15/12
02/01/2022
Vendredi 17/12
16/12/2021
Jeudi 16/12
16/12/2021