Aller au contenu.
|
Aller à la navigation
Outils personnels
Se connecter
Chercher par
Seulement dans le dossier courant
Recherche avancée…
Navigation
Accueil
HELP - CONTACTS
EULER Night Report
ASTRONOMY
FAQs
TECHNICAL PAGES
EULER schedule
Vous êtes ici :
Accueil
/
TECHNICAL PAGES
/
Modes d'emploi
/
Reboot et Shutdown
/
COMPUTER SYSTEM INITIALIZATION
/
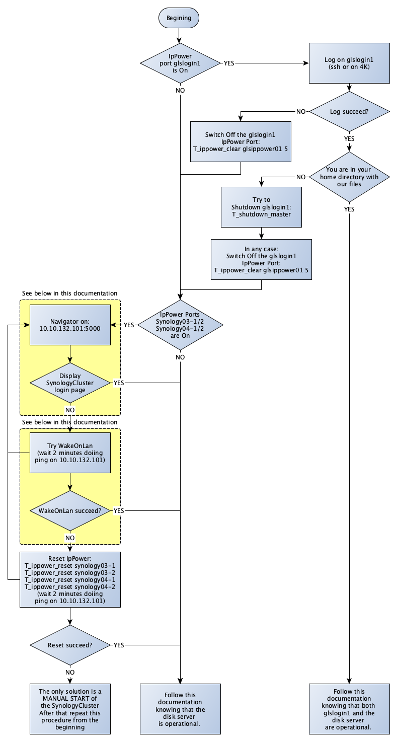
Check_After_Power_cut.png
Info
Check_After_Power_cut.png
Image dans sa taille originale :
148 ko
|
Voir
Télécharger
Documents
Accueil
HELP - CONTACTS
EULER Night Report
ASTRONOMY
FAQs
TECHNICAL PAGES
Composants de la station
Création d'un "historique"
Documentation
Maintenance
Projets
Modes d'emploi
Reboot et Shutdown
Basic information
Standard reboot of the station's computers
Hard Reboot of LCUs
COMPUTER SYSTEM INITIALIZATION
Check_After_Power_cut.png
Ip_power_login.png
ip_power_example.png
ups-ippower.png
Synology_login.png
wakeonlan.pl
COMPUTER SYSTEM INITIALIZATION (SHORT VERSION)
Shutdown of the computer system of Euler
Arrêt manuel total de la station
Deadman
Opérations sur le Télescope
Opérations sur le CCD et contrôleur
Opérations avec la caméra de Guidage
Log de T_shutdown_euler
Base de données des photos
EULER schedule
Actualités
Dimanche 12/12
07/01/2022
Lundi 13/12
07/01/2022
Mercredi 15/12
02/01/2022
Vendredi 17/12
16/12/2021
Jeudi 16/12
16/12/2021