Accueil
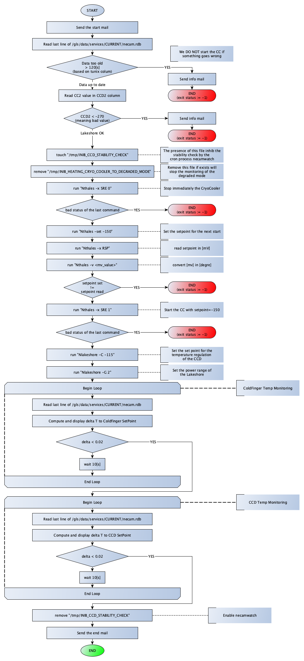
Nstart_CC.png